| Sign In | Join Free | My wpc-board.com |
|
Brand Name : YGT
Model Number : YGT-TKS-2000
Certification : CE
Place of Origin : Shanghai,China
MOQ : 1Set
Price : Negotiate
Payment Terms : T/T, L/C
Delivery Time : 20-40days
Packaging Details : Wooden box/Film packaging
Product name : 380V 50HZ 10T/Hr Tomato Sauce Processing Line
Application : Juicer or jam production Line
Function : Fruit Vegetable processing
Brand : YGT
Voltage : 380V 50HZ
Warranty : 1Year
Materical : SUS304
Capacity : 1-2T/h
10T/Hr Tomato Sauce Processing Line From Concentrated Tomato Juice For Africa
10T/Hr Tomato Sauce Processing Line
From Concentrated Tomato Juice For Africa
OVERVIEW
Tomato ketchup is a nutritious and healthy condiment for cooking.It is rich in vitamins (e. g., vitamin C, carotene, vitamin B, vitamin b2, etc.), and also contains what elements of the minerals the human body needs (such as calcium, phosphorus, potassium, magnesium, iron, zinc, copper, and iodine).These vitamins and mineral elements, have a good protection against the cardiovascular system.It has the ability to regulate blood lipids and enhance the body to resist radiation.It also contains proteins and carbohydrates, organic acids, and cellulose.Lycopene in tomato suppresses bacteria.
The entire production line includes the RO water production system, hot water generation system,Tomato ketchup transfer system, Tomato ketchup ingredient dissolution system,Tomato ketchup preparation and mixing system, homogenization,sterilization system, filling machine, in-container Tomato ketchup secondary pasteurizer and CIP system.It can be designed for continuous or mass production on customer budget and production capacity.
Tomato ketchup maker is made of SUS304 food grade material.After each completion of production, the CIP cleaning system will thoroughly clean the entire material pipeline, storage tank, filler, material pump and sterilizer to ensure high quality and hygiene of each batch.
The Tomato ketchup equipment capacity ranges in and is available for customers to choose from.
The final products of the tomato ketchup plant can be loaded in bottles, tubes, iron cans, dose packs or glass cans.
PRODUCTION PROCESSING
The tomato ketchup production line uses concentrated tomato juice (28-30 Brix or 56-58 Brix) as the main raw material,
All ingredients were administered by weighing or flowmeter to ensure the accuracy of each material ratio.
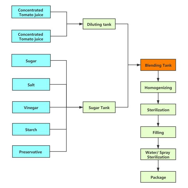
FLOW CHART

TECHNICAL DATA SHEET
| APPLICATION | Tomato Sauce Processing |
| RAW MATERIAL | Tomato Concentrated Juice |
| PRODUCTION CAPACITY | 5-10T/H |
| EQUIPMENT MATERIAL | SUS304/SUS316 |
| PACKAGE TYPE | glass bottle/PET bottle/Tin can/Four-side sealing small bag |
MAIN EQUIPMENTS
ketchup conveyor system
The concentrated ketchup was pumped from the sterile bag into the mixing tank, the delivery system consisting of an electronic scale, a pneumatic piston pump, an electric elevator and pipe.

High-shear lysis system
The high shear lysis system is used for the dissolution of all powder components and mainly consists of parts such as a high shear dissolution tank, rotor pump and double filter.Pour hot water into the high shear dissolution tank into the tank according to the formula ratio, and then open the high-speed mixer dissolution material. After all raw materials are dissolved, pump into the double filter to separate the solid, and then sent into the mixing tank for deployment.

Blending Tank
The blending process is the core process of tomato ketchup seasoning processing, as after mixing, we obtained a semi-automatic ketchup product.Hybrid process is also a thermal mixing process and can improve production efficiency.The temperature was controlled at about 6O-65℃ and the mixing time at about 15 – 30 minutes according to the composition.
The mixing pool is mixed by three layers of SUS304/316 material 2B plates and a paddle mixer at a mixing speed of 0-65rpm.It is the ideal device for mixing diluted tomato concentrate, sugar and other ingredients into ketchup.The tank is equipped with material inlet, outlet, PT100 thermometer, steam valve set, liquid level sensor, CIP cleaning ball, sanitary valve, etc.

Homogenizer
The tomato suspension in the tomato ketchup homogenized by the homogenizer has a smaller particle size and a higher viscosity. Under the action of shearing and impact, the ketchup is thinner and tastes smoother.
The high pressure homogenizer is mainly composed of a high pressure pump and a homogeneous valve.The uniform pressure of the material is between 25-40mpa.

Tubular sterilization machine
After mixing the tomato sauce evenly, pump it into the sterilization machine for sterilization treatment, which can extend the shelf life of the product.The sterilization temperature was 55℃-105℃, sterilization time for 120 seconds.Material outlet temperature was set at 85℃, for hot filling.Due to the high viscosity of ketchup, we generally use a tube pasteurizer.

Tomato sauce filling machine
After homogenized and pasteurized ketchup can be packed in four-sided sealed bags, tin cans, PET or glass bottles and self-reliance bags according to customer needs to match suitable filling equipment according to different packaging methods.

Water bath sterilization / spray cooling
The final product needs to be secondary pasteurized to better extend the shelf life.There are two kinds of secondary sterilization equipment, and we can choose according to the different packaging methods of the finished product.For tin cans or bottled tomato ketchup we use spray pasteurization, cooling channels spray hot water on the finished surface, then use cooling water to room temperature; for dose packs or self-reliance bags we use a water bath pasteurized .Soak dose packs or self-reliance bags in hot water for pasteurization, then cool with cold water, and finally blow off the droplets on the bag surface with compressor air.The secondary sterilization process was to preheat with 95℃ of hot water, then precooled with warm water to 65℃, and finally cooled to room temperature.The whole process takes about 40-60 minutes.

|
|
Concentrated Tomato Sauce Processing Line 10T/Hr Capacity Images |